The Incubator:

We Build, Operate & Scale Your eCommerce Brand Together

We partner as hands-on operators and equity partners to help founders unlock growth — bringing eCommerce strategy, execution, and leadership to scale profitably.

Who We Are

0 YEARS

IN BUSINESS

0 + YEARS

combined experience

Advisor

& 
EQUITY-OWNERS

IN BRANDS

A Letter From Longplay’s Leadership

Every company that’s stood the test of time has the same foundations: a great product, a meaningful mission, customers who believe in it, and people who are committed to bringing it to life.

We’ve spent decades building, scaling, and advising e-commerce businesses and one truth never changes: no one builds a great business alone.

 

The best companies are built on partnership — by people who bring different strengths to the table and are willing to learn together. Visionaries and operators. Strategists and creatives. A team & partners who see the bigger picture and care about doing it right.

That belief is what led us to create the Longplay incubator.

 

Over the years, we’ve seen it all — what works, what breaks, and what sustains. Across hundreds of brands, we’ve learned that success doesn’t come from having all the answers. It comes from surrounding yourself with highly capable, intelligent people who are aligned, collaborative, and committed to figuring it out together.

 

As your partner, you get our 40+ years of combined experience in what we see across clients, industries, and market cycles. We operate, build, and scale alongside you, not from the sidelines.

 

 

Because the only way to play the long game is to play it together & learn along the way.

 

No one will ever have it all fully figured out, but when you have the right people in the room — people who are experts in their field, think critically, learn quickly, and care deeply — that’s when businesses become scalable, sustainable, profitable. They become built to last.

 

That’s what Longplay stands for. And that’s why we built this this incubator, so we can build with other founders & teams who want to play the long game too.

Working With
Bootstrapped, PE & 
VC-Backed Companies

Worked with

0 + Brands

from pre-revenue to

$ 0 + ARR

Experience in

0 + Verticals
$ 0 M+generated

for B2C businesses

With our work in...

We identify, structure, and accelerate the opportunities that move your business forward — whether that’s distribution partnerships, licensing, wholesale expansion, or strategic collaborations. We don’t chase growth for the sake of scale; we build the relationships and infrastructure that create long-term enterprise value.

 

What We Do:

  • Identify new revenue streams and growth partnerships
  • Negotiate and structure wholesale and retail expansion
  • Build brand-to-brand and influencer collaborations
  • Create frameworks for scalable business development and licensing

We help brands enter new markets — the right way. Whether you’re expanding into e-commerce or launching a new product line, we create the strategy, systems, and roadmap to ensure sustainable success. Our focus isn’t just on launch day — it’s on building a long-term foundation that keeps customers coming back.

 

What We Do:

Full go-to-market strategy and launch roadmap
Positioning and messaging refinement
Pre-launch list building, sequencing, and retention systems
Channel, offer, and operational alignment for scalable rollout

We partner with founders and investors to revive underperforming or plateaued brands. Our team steps in as operators — diagnosing core issues, restructuring systems, and rebuilding momentum. The goal isn’t just recovery — it’s transformation into a scalable, profitable business.

 

What We Do:

  • Diagnose business performance and root causes
  • Restructure lifecycle systems and operational workflows
  • Rebuild customer journey and retention infrastructure
  • Guide leadership and financial forecasting for stability and growth

Operational excellence is the backbone of profitability. We build the systems, processes, and partnerships that keep businesses running efficiently at scale.
From supply chain to fulfillment, our team integrates into your operation to optimize cost, efficiency, and output.

 

What We Do:

  • 3PL selection, migration, and management
  • Supply chain and vendor optimization
  • SOP and process development across departments
  • Cross-functional team structure and accountability setup

We create lifecycle-driven marketing ecosystems that turn acquisition into retention and customers into advocates. Our approach blends creative, data, and operations to drive profitability — not vanity metrics.

 

What We Do:

  • Lifecycle marketing leadership (email, SMS, direct mail)
  • Channel and campaign strategy across acquisition + retention
  • Subscription, loyalty, and advocacy program design
  • Full-funnel reporting and marketing operations infrastructure

We solve problems like...

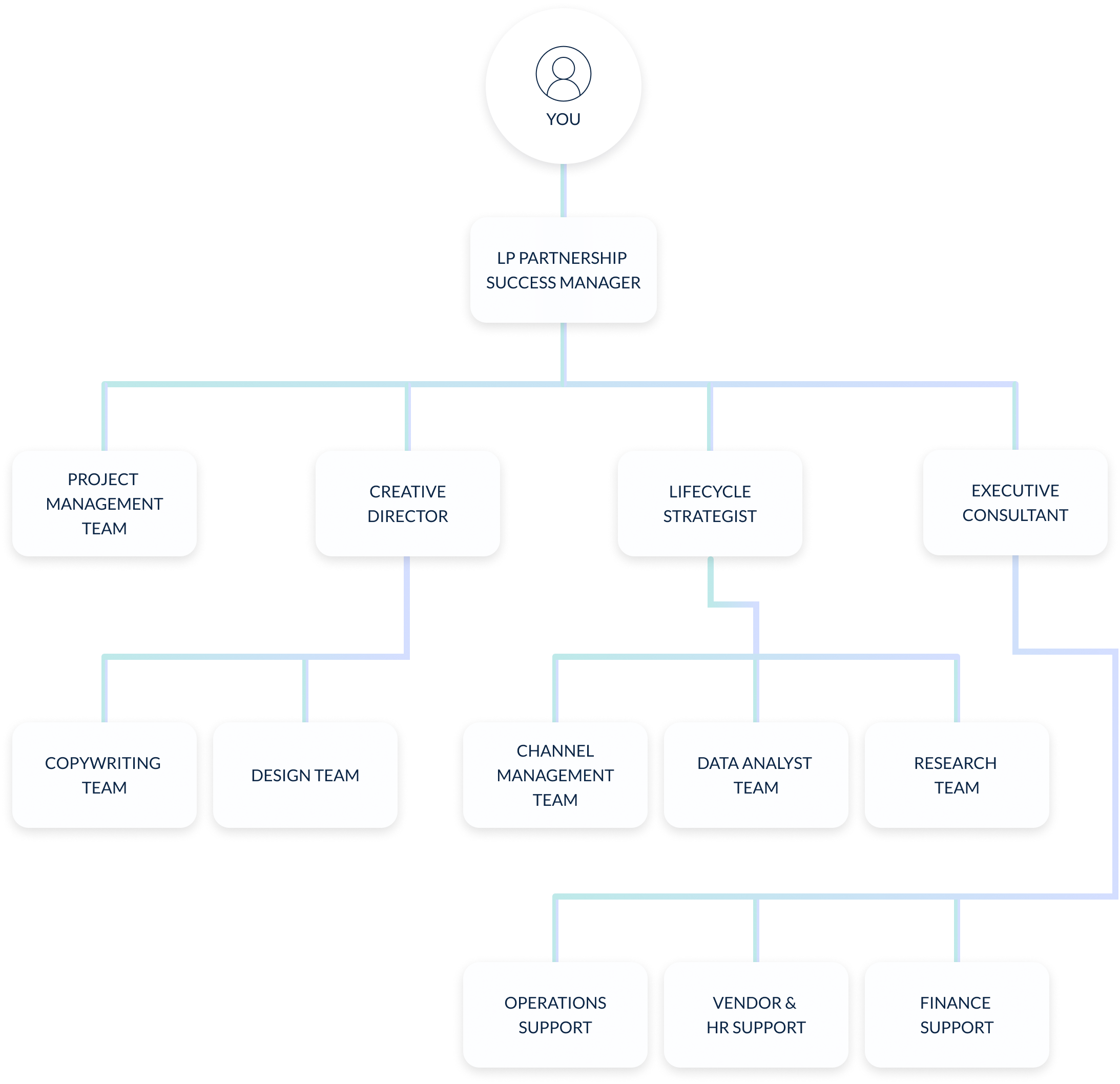
A team that invests and operates with you.

When you join our Incubator, you get our full team across strategy, creative, lifecycle, and operations — working inside your brand to build, scale, and grow together.

lp partnership

success manager

PROJECT MANAGEMENT TEAM

DESIGN TEAM

COPYWRITING TEAM

CHANNEL MANAGEMENT TEAM
DATA ANALYST TEAM
RESEARCH TEAM
operations support
Vendor & HR support
Finance Support
EMAIL
SMS

Direct Mail

Subscription Program
Loyalty & Referral Program

Website Audits

Post-Purchase Upsells

Ambassador Program

Organic Social

Mobile Apps

Product Launch

Rebrand

Brands in Our Portfolio

We partner with companies we believe in — investing time, expertise, and ownership to help them grow, scale, and stand the test of time.

Bloombelly

As an equity owner & strategic partner, we helped shaped the business model, defined their go-to-market strategy, and built the systems to launch with confidence.
  • Go-to-market strategy
  • Organic social strategy development
  • Website audit and optimization recommendations
  • Full lifecycle marketing: email, SMS, pop-ups, and lead capture

Lezé The Label

We partnered with Lezé The Label as significant equity owners, stepping in to lead operations and build the infrastructure for scalable, profitable growth.

  • Operational leadership and financial analysis
  • 3PL migration and supply chain management
  • Customer lifecycle strategy and execution
  • Email and SMS lifecycle marketing
MEET YOUR LONGPLAY TEAM

Jess Chan

Founder & CEO of Longplay

Jess Chan is the Founder and CEO of Longplay, a full-service lifecycle marketing firm that partners for e-commerce brands. Since founding the company, Jess has built Longplay from the ground up into a category-leading firm known for its strategic depth, creative quality, and operational excellence. Today, Longplay serves as the lifecycle marketing engine behind some of the most respected and fastest-growing e-commerce brands in the industry.

Under her leadership, Longplay has grown into a globally distributed team of 25+ and helped generate hundreds of millions in revenue for clients through sustainable, customer-first growth strategies.

Deep Experience in Marketing Strategy, Customer Lifecycle, and Brand Growth

Jess’s approach is shaped by over a decade of experience advising and building for B2B, DTC, and SaaS companies—from early-stage startups to VC- and PE-backed businesses. With a background in actuarial science, economics, and political science, she blends data-driven strategy with business system thinking and a deep understanding of customer behavior.

This multidisciplinary lens allows Jess to see the patterns and problems behind the numbers—and design strategies that align brand, product, operations, and marketing in service of long-term growth.

Over the years, she has:

This experience is brought into Longplay’s approach to supporting brands by:

Everything Jess has learned from launching, scaling, and advising companies across verticals informs how Longplay shows up: with sharp thinking, strategic clarity, and a focus on doing the work that actually moves the business forward.

Leads Vision, Strategy & High-Leverage Growth Initiatives

Longplay was founded on a clear belief: that lifecycle marketing, when done right, is the engine of sustainable growth. Jess created Longplay to bridge the gap between strategy and execution—an agency model that operates with the structure and thinking of an in-house team, but the adaptability and expertise of an external partner.

What began as a founder-led vision has grown into a high-performing organization shaped by rigorous thinking, cross-functional collaboration, and shared standards of excellence. Today, Longplay supports a wide range of e-commerce brands with strategies that are deeply contextual, customer-centered, and operationally sound.

Jess’s role focuses on leading Longplay’s long-term strategy, service evolution, and internal development—ensuring the organization scales not just in size, but in clarity, depth, and impact.

Values-Driven Leadership Grounded in Depth, Integrity, and Long-Term Thinking

Jess is driven by a belief that marketing should feel as good as it performs—and that long-term growth is built through intention, not intensity. She leads with curiosity, clarity, and an unwavering dedication to helping brands and people grow in sustainable, strategic, and human ways.

She aims to bring emotional intelligence and strategic acuity into everything she does—whether guiding a founder through a messy transition or a business through its next stage of growth. Her leadership style blends high expectations with high support, grounded in a deep belief in doing things the right way, not just the fast way.

Jess founded Longplay to be a different kind of agency—one that plays the long game in everything it does. That same mindset now guides how she leads, grows, and supports clients, team members, and the broader DTC ecosystem.

MEET YOUR LONGPLAY TEAM

Rachyl Neidecker

Chief Operating Officer, CFO & Partner

Written by Jess Chan (Founder & CEO)

I met Rachyl over 5 years ago when she was the COO of an 8-figure ecommerce brand. It was COVID & she was brought in to turn around a broken supply chain and declining profitability. What struck me immediately, and has continually been true over these 5 years of working together every day – was her unwavering dedication, care, and integrity.

These values – matched with her versatility, depth & experience in business ; ability to find, mentor and inspire people ; and fearlessness to do & say difficult things – makes me incredibly grateful to be building Longplay with her. Rain or shine, she brings these values, this work ethic and her experience every single day to every client, partner, and team member we have.

Over the 5 years, she has made Longplay what it is as our COO, acting CFO and most importantly – Partner. She is the integrator & the glue to make everything happen.

As you know, building a business is hard. Finding great people who you trust, who you can grow with AND who are the best at what they do… is even harder. I got lucky finding Rachyl early on in Longplay’s journey and I’m excited for you to have her on your side too. 

Rachyl Neidecker is a Partner, Chief Operating Officer & acting CFO at Longplay. She leads the company’s operational infrastructure, financial strategy, and internal growth engine—building a business that runs with clarity, integrity, and above-industry profitability.

At Longplay, Rachyl oversees all core operational functions, including team structure, hiring, systems, delivery, and culture. She also serves as acting CFO, responsible for financial modeling, forecasting, and resourcing across multiple service lines and revenue streams. Under her leadership, over the last 5 years Longplay has scaled to a globally distributed team of 25+ with a high-end service model that delivers consistent results for both clients and the business.

Beyond operations, Rachyl plays a hands-on role in strategic consulting for clients and our portfolio of owned e-commerce brands. She guides founders and leadership teams through complex decisions around scalable, sustainable, profitable growth through identifying business model gaps, operational challenges, and lifecycle strategy goals.

and how she brings it to our clients & brands now

Prior to Longplay, Rachyl spent over a decade leading operations and advising founders across B2C, B2B, e-commerce, service-based businesses, and non-profit organizations across. She’s served as COO, CEO, Director of Operations, and strategic consultant to companies ranging from $10M to $1B+ in revenue.

She specializes in solving the problems most marketing leaders can’t fix alone: broken systems, team chaos, unclear ownership, margin leaks, and internal misalignment. Rachyl helps companies make strategic decisions rooted in reality—not just ideas—and operationalize those decisions across every layer of the business.

Notable experience includes:

Today, Rachyl brings this depth of experience into every Longplay partnership—bridging the gap between business realities and lifecycle strategy, and helping brands scale with operational clarity and financial confidence.
and the role she plays for our teams, clients, partners & brands

Rachyl is known for her calm, decisive presence and her ability to bring clarity into chaotic or high-stakes environments. She has a unique talent for:

With our clients & brands, Rachyl plays the role of integrator—asking the questions that reveal misalignment between vision and execution, marketing and operations,, or data and decisions. She anchors conversations in truth and context, helping founders and leadership teams see more clearly – and move from reactive mode into thoughtful, sustainable action.

Internally, she is the foundation of Longplay’s operational integrity and culture. She builds teams that work well together. She mentors leaders to operate at a higher level. And she creates the conditions for creativity, autonomy, and accountability to coexist. She leads from both heart and structure— to make sure people are cared for while continuously raising the bar.

and how that translates into helping businesses grow

Rachyl believes that sustainable businesses are built from the inside out—with clarity, integrity, and intention. She brings to life what operations truly is – not just logistics or project management – but the way that a company’s vision, values and mission gets executed: how it treats its team, how it serves its customers, and how it plans for the long term.

Rachyl is a rare leader who believes in leadership as service. She brings this to every interaction & decision with our clients, partners & team. Often this means asking the difficult questions, having the uncomfortable conversations, and speaking the truth that others may not want to hear – all in the service of protecting the businesses we’re here to serve.

She helps businesses build systems that feel as good as they perform—businesses that don’t just “scale,” but grow in ways that are aligned with the people behind them. She approaches every engagement with empathy, strategy, and a deep respect for nuance—understanding that growth is not just about doing more, but about doing the right things better.

Outside of Longplay, Rachyl volunteers as a mentor with Phoenix Hustle, a nonprofit supporting underfunded and minority-owned businesses. There, she helps emerging founders navigate the challenges of leadership, scale, and sustainability—bringing the same clarity and heart she brings to every client and team she works with.

MEET YOUR LONGPLAY TEAM

Katharine Longo

Sr. Director of Marketing & Strategy

Written by Jess Chan (Founder & CEO)

When Rachyl first told me that she had a wonderful woman that she had been mentoring for years, I already knew she’d be great. But from day 1, Katharine has put her heart, soul and 12+ years of experience into every single part of her work. Whether it’s strategy presentations, launch strategies, rebuilding a brand from the ground up, partnering with other teams or growing her own – she never accepts anything but her best from herself.

At Longplay, we believe that having great partners is one of the cornerstones of success in the long run. But a great partnership takes time and dedication to maintain. Great partners think differently, challenge each other, and sometimes disagree – but can always work together to make things better.

Katharine embodies the spirit of partnership & the leaders you need to play the long game. She is always pushing the bar higher AND takes the time to support others so we all win together. She brings a wealth of knowledge & expertise AND she’s collaborative, curious and open. She is creative and strategic AND can execute like no one else down to the finest detail. She never cuts corners and takes work seriously AND she does it with joy.

She challenges herself to be better in every way, every day… and she brings that spirit & enthusiasm to our clients, teams, and partners. 

Katharine Longo is the Senior Director of Marketing & Strategy at Longplay, where she leads strategy development and full-funnel execution for our clients & owned portfolio of high-growth e-commerce brands. She plays a core role in aligning business goals to shape every stage of the customer journey strategy, marketing execution, and brand development across channels.

At Longplay, Katharine acts as both lifecycle strategist and hands-on operator. She leads lifecycle audits, retention roadmaps, and marketing calendar planning while collaborating deeply with creative, implementation, and project management teams to ensure strategy is executed with quality, speed, and consistency. Her work bridges short-term performance goals with long-term brand-building and operational clarity.

In other words, she builds high-performing lifecycle marketing strategies and ensures they’re executed.

At Longplay, Katharine has helped brands:

She also co-leads Longplay’s internal knowledge sharing and service development efforts—building frameworks, templates, and strategy tools that help raise the bar across the team and in the industry.
and how she brings it to our clients & brands now

Katharine brings over a decade of experience in marketing and brand strategy, including leadership roles across content, retention, and creative growth initiatives for DTC and service-based companies. Her unique blend of storytelling, structure, and strategic thinking allows her to operate across disciplines—and connect the dots between channels, teams, and goals.

Before Longplay, she:

Her depth & breadth of experience allows her to guide Longplay clients through executing an omni-channel, omni-market strategy —from evaluating new lifecycle channels to integrating brand partnerships, structuring launch communications, and scaling customer engagement through both paid and owned media.
and the role she plays for our teams, clients, partners & brands

At Longplay, Katharine is the anchor for strategy across our client. She leads lifecycle audits, roadmap development, campaign planning, and segmentation strategies—working across departments to align execution with brand and revenue goals.

Her leadership connects data, content, creative, and delivery—ensuring lifecycle strategy is not only sound, but actionable. She partners closely with creative and implementation teams to translate briefs into performance-ready flows and campaigns. She guides voice, messaging, and sequencing across email, SMS, organic social, website, photograph & more—all while balancing brand integrity with ROI.

Rachyl, Longplay’s COO, described her as the “brain behind the structure” on a recent strategy call—highlighting Katharine’s rare ability to “get deep in the weeds, then zoom out and make it all make sense.”

Her work consistently drives improvements in conversion, LTV, and engagement by bringing structure, clarity, and strategic depth to every phase of the customer lifecycle.

and how that translates into helping businesses grow

Katharine connects brands with people. She believes that great marketing starts and ends with knowing your customer. Whether she’s coordinating a multi-channel launch, rebuilding a brand or planning a campaign – she never forgets about the person on the other side that your brand wants to speak to. She has a talent for bringing to life a vision that connects emotionally to customers.

As a leader, she’s a constant learner & strategic thinker who brings creativity, expertise and humanity to her work. Whether she’s partnering with vendors, mentoring a team member, or collaborating with a client—she shows up with clarity, calmness, care, and intention.

She embodies what it means to play the long game. She sees the big picture—across customer journey, team dynamics, and business performance—while also bringing the strategic creativity and operational rigor required to execute day-to-day.

Her values are visible in how she leads:

This combination makes Katharine not just a strategist—but a partner to teams, clients, and brands working to grow with clarity, creativity, and heart.